共源共栅电流镜的设计¶
一、实验目标¶
- 理解高输出摆幅共源共栅电流镜的原理及特性
- 设计并搭建共源共栅电流镜电路,验证其基本工作原理。
二、实验要求¶
- 如下图所示的共源共栅电流镜中,假设晶体管\(M_{1}\&M_{2}\)的过驱动电压 \((V_{GS}-V_{TH})_{1,2}=300mV\), \(M_{3}\&M_{4}\)的过驱动电压 \((V_{GS}-V_{TH})_{3,4}=100mV\) ,所有晶体管的阈值电压 \(V_{TH}=400mV\) ,理论求解\(V_{B}\)的取值范围。
图1:共源共栅电流镜
- 在仿真软件中搭建类似电路,并寻找\(V_{B}\)使得晶体管均进入饱和区。
三、\(V_{B}\)求解¶
-
为简化处理,不妨将\(M_{1}\&M_{2}\)的源极均接地。
-
\(V_{B}\)的范围求解
-
首先思考,\(V_{B}\)过大和过小带来的后果,那就是可能使某些管子掉入线性区,以此为入口求解
-
\(V_{B}\)过大,\(M_{3}\)管漏源电压可能小于过驱动电压使得调入线性区,因此需要:
\[ V_{B}-V_{TH_{3}}<V_{M_3\_D}=V_{GS_{1}} \] -
\(V_{B}\)过小,\(M_{3}\)的源极可能没有开启,或者\(M_{1}\)的漏极电压过小而掉入线性区,因此需要:
\[ V_{B}-V_{GS_3}=V_{M_{1}\_D}\ >\ V_{GS_{1}}-V_{TH_1} \] -
因此 $$ V_{GS_3}+V_{GS_{1}}-V_{TH_1} < V_{B} < V_{GS_{1}}+V_{TH_{3}} $$
\[ 1V<V_{B}<1.1V \]
四、电路搭建¶
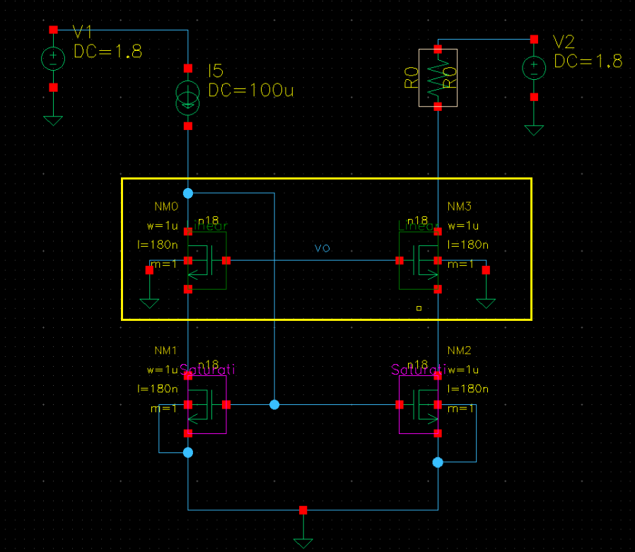
参照上学期的实验电路,选取\(I_{REF}\)=100uA,作为电流源电流大小,\(\frac{W}{L}\)=\(\frac{1um}{180nm}\),设计电路如图所示
图2:原始电流
为了产生图2所示的\(I_{out}\),给其挂上了10k的电阻负载。具体实验过程如下:
- 对题目要求的\(V_{B}\)(在图2中为v0,也即vdc),进行DC扫描,以\(I_{out}-100uA\)作为输出,参数设置和仿真图像分别如图3和图4
图3:DC仿真参数
图4: I_out-100uA 关于Vdc的图像
可以看出,在\(V_{dc}\),也即\(V_{B}\),大于1V以后,电流镜的镜像结果开始较为理想。
- 对于\(V_{B}\)的下限,通过对\(V_{B}\)为1V时的op仿真,发现会使靠下的两个管子M1,M2处于线性区。考虑\(V_{B}\)在1.1V,1.2V,1.3V,及以后的点挨个仿真,发现1.2V以后,M1,M2成功进入饱和区,\(V_{B}\)=1.2V的op仿真结果如下:
图5:Vb=Vdc=1.2V时op仿真结果
- 对于\(V_{B}\)的上限,从图中较难估计出来。首先考虑\(V_{B}\)在1.3V,1.4V,1.5V,1.6V,1.7V这几个固定点进行op仿真,发现在1.6V及以后,mos管出现进入线性区的情况。如下图
图6:Vb=Vdc=1.6V时op仿真结果
-
因此,\(V_{B}\)的上限初步估计在1.5V至1.6V之间,与理论计算相比偏差较大,这是容易理解的,由于体效应的存在导致图中黄色方框里的mos管阈值电压增高,即 \(V_{TH_{3}}\) 升高,结合(三)中的不等式,容易得到\(V_{B}\)的上限会增高。当然也很大程度上也是因为仿真的器件参数跟题目参数不一样导致的。
-
笔者本打算对\(V_{B}\)=1500mV的op仿真对管子参数进行分析,却发现了一些不太能解释的现象如下:







(1).png)